Курилка местных радиолюбителей

Тема в разделе "80/90/100/200/А6 С4", создана пользователем Al-wagen, 28 ноя 2017.

  1. бобылев

    бобылев Больше здесь не живу

    30 дек 2008
    4.811
    Калужская обл.
    s4 2.2tq
    подправил для ясности свой пост 218.
     
  2. sailis

    sailis Завсегдатай

    15 окт 2009
    657
    100с4 2.3 AAR 91
    Да накрылись. Перепутал полярность.
     
  3. Kattani

    Kattani Живу я здесь

    16 ноя 2007
    4.384
    Audi 100/44 Avant 2.3NF 88г.
    Заведомо рабочий датчик или показометр?
    Можно ещё проверить качество массы у датчика. Она там берётся где-то недалеко от места его установки.
     
  4. бобылев

    бобылев Больше здесь не живу

    30 дек 2008
    4.811
    Калужская обл.
    s4 2.2tq
    Именно датчик тот что в бампер ....а вот про массу поподробнее...я просто переставил в разъем исправный и все.
     
  5. Kattani

    Kattani Живу я здесь

    16 ноя 2007
    4.384
    Audi 100/44 Avant 2.3NF 88г.
    Датчику нужно два провода. Один идёт на показометр, а второй на массу. Причём массу он берёт не у показометра, а где-то недалеко от места своей дислокации, вроде как. Так вот при плохой массе можно долго менять датчик на заведомо исправный. Не будет ни правильный показаний, ни их стабильности от раза к разу. Чтобы отмести сам показометр нужно его подключить на столе или с датчиком или с его эквивалентом в виде сопротивления и посмотреть что он покажет. Если показания будут верные, то проблема с проводкой до датчика или его массой. Дело в том, что сопротивление датчика не сильно большое и любой плохой контакт будет ощутимую погрешность показаний.
     
  6. бобылев

    бобылев Больше здесь не живу

    30 дек 2008
    4.811
    Калужская обл.
    s4 2.2tq
    Вот где бы теперь эту массу найти...в том датчике что подкидывал уверен.
     
  7. Kattani

    Kattani Живу я здесь

    16 ноя 2007
    4.384
    Audi 100/44 Avant 2.3NF 88г.
    Проследить от разъёма датчика куда идёт провод. Можно, конечно, глянуть в эльзу, там на схеме указано где расположена та или иная точка соединения с массой.
     
  8. Woffka

    Woffka Старожил

    9 апр 2011
    12.825
    Казахстан
    A80 B4 ABT 2.0 92г
    Мдя. Ну, бывает. Не ты первый.
    Зато теперь купишь зажимы разного цвета. )))
     
    Stop hovering to collapse... Click to collapse... Hover to expand... Нажмите, чтобы раскрыть...
  9. sailis

    sailis Завсегдатай

    15 окт 2009
    657
    100с4 2.3 AAR 91
    Надо будет взять наверно. 30 лет обходился без них.)
     
  10. Al-wagen

    Al-wagen Захожу поудивляться

    27 май 2013
    5.542
    Алтайский край
    Красненькая
    Предохранитель/автомат на выход?
     
    Stop hovering to collapse... Click to collapse... Hover to expand... Нажмите, чтобы раскрыть...
  11. бобылев

    бобылев Больше здесь не живу

    30 дек 2008
    4.811
    Калужская обл.
    s4 2.2tq
    Спасибо за советы...как доберусь ,сделаю отпишу .
     
  12. sailis

    sailis Завсегдатай

    15 окт 2009
    657
    100с4 2.3 AAR 91
    да можно и так. А как решить такую проблему: не забывать отключать регистратор. регик за 3 дня высосал аккум.
     
  13. Woffka

    Woffka Старожил

    9 апр 2011
    12.825
    Казахстан
    A80 B4 ABT 2.0 92г
    Подключить питатель регика после замка зажигания. К примеру - на плюс (15) бобины.
     
    Stop hovering to collapse... Click to collapse... Hover to expand... Нажмите, чтобы раскрыть...
  14. Al-wagen

    Al-wagen Захожу поудивляться

    27 май 2013
    5.542
    Алтайский край
    Красненькая
    Под рулём коммутационная колодка-держатель релюх. На винтах есть всё, что требуется: масса и шины 30/15/75. Под рукой и тянуть относительно недалеко. Преобразователь питания разных электронных приблуд (14В > 5В) туда же и спрятать, чтобы всё в одном месте росло.
     
    Stop hovering to collapse... Click to collapse... Hover to expand... Нажмите, чтобы раскрыть...
  15. Woffka

    Woffka Старожил

    9 апр 2011
    12.825
    Казахстан
    A80 B4 ABT 2.0 92г
    Как раз там у меня и стоит самопальный преобразователь - один на все причиндалы, от регика до гнезда USB зарядки мобил.
    А родной от регика я пустил на деталюхи. )))
     
    Stop hovering to collapse... Click to collapse... Hover to expand... Нажмите, чтобы раскрыть...
  16. oko-63

    oko-63 Живу я здесь

    3 мар 2008
    3.611
    100/4A 2.8 AAH 92г
    А я свой поближе к гнездам расположил, чтобы на проводах поменьше падало.
    USB-разъемы.jpg
    Вот там за крутилками как раз место подходящее имеется.
    Мой родной помехи на радио давал, туда же отправился.
     
    Stop hovering to collapse... Click to collapse... Hover to expand... Нажмите, чтобы раскрыть...
  17. oko-63

    oko-63 Живу я здесь

    3 мар 2008
    3.611
    100/4A 2.8 AAH 92г
    Други, опять ваша помощь нужна.
    Стала на моей магнитолке Clarion DXZ389RUSB, что в авто, ни с того ни с сего подсветка выключаться. То горит, то не горит.
    Разобрал, полазил по дорожкам и обнаружил махонький транзистор, который на светодиоды ток подает, и который сильно греется. Вот на фотке он уже выпаянный справа с маркировкой P1:
    Фото 1. Транзистор Р1.jpg
    Слева для сравнения транзистор в корпусе SOT23.

    Транзистор-тестер показал следующее:
    Фото 2. Показания транзистор-тестера.jpg

    Порывшись в инете, нашел вот это:
    Фото 3. Транзистор RT1P141X.jpg
    По размерам вроде подходит RT1P141M. Измерил сопротивление база-эмиттер - 18 кОм.

    Вопрос: я правильно его идентифицировал?
    Вот и на али что-то подобное было.

    Если правильно, то чем бы его заменить, и желательно помощнее? Ибо, во-первых, что-то не нашел, где купить, и во-вторых, уж больно сильно греется, палец не терпит. Замерил всякие токи-напряжения: Iкэ = 80 mA (как раз на четыре светодиода), Uкэ = 4,2 В. Получается рассеиваемая мощность Pкэ = 336 мВт, что как-то многовато будет при 200 мВт по даташиту. Что-то я с транзисторами, у которых резисторы внутри, не сталкивался.

    А пока воткнул пару резисторов (54 Ом в сумме):
    Фото 4. Резисторы.jpg

    Теперь подсветка включается с зажиганием.
    Попутно обнаружилось, что после выключения зажигания магнитола потребляет около 220 мА (подсветка горит), и засыпает через полторы минуты (все гаснет и ток - 4 мА).
     
    Stop hovering to collapse... Click to collapse... Hover to expand... Нажмите, чтобы раскрыть...
  18. Kattani

    Kattani Живу я здесь

    16 ноя 2007
    4.384
    Audi 100/44 Avant 2.3NF 88г.
    Там не шим?
    Ничего особенного. гугли "цифровые транзисторы" или "logic transistor". Большой выбор есть у того филипс/nxp. Например из серии PDTA123/143/114/124 в зависимости от нужного номинала встроенных резисторов.
     
  19. oko-63

    oko-63 Живу я здесь

    3 мар 2008
    3.611
    100/4A 2.8 AAH 92г
    #239 oko-63, 15 июл 2019
    Последнее редактирование: 15 июл 2019
    Хрен его знает. Не догадался осциллографом потыкать. Надо будет потыкать.
    Полагаю, R1 и R2 должны быть 10К и 10К, т.к. для измеренных 18К другие сочетания дальше.
    Вот в чипе нашел вроде бы подходящий вариант, хоть и не SOT-323. Надо метнуться. Есть еще всяких, но ждать 2-3 недели.

    Спасибо, комиссар. Опять выручаешь :beer:.
     
    Stop hovering to collapse... Click to collapse... Hover to expand... Нажмите, чтобы раскрыть...
  20. oko-63

    oko-63 Живу я здесь

    3 мар 2008
    3.611
    100/4A 2.8 AAH 92г
    Я тут кое-что забацал на досуге. Может, кому и интересно будет.

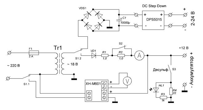
    Некоторое время назад по совету уважаемых товарищей (вот в этой теме) надумал я сделать «правильное» зарядное устройство (ЗУ), то есть с функцией десульфатации. Ну и вот, не прошло и трех лет, как я таки справился с поставленной задачей, как мне думается.

    Схема проста и незатейлива, взята отсюда. Под задачу был куплен трансформатор подходящий, ибо купить оказалось проще, чем где-то найти забесплатно.
    Потом подумалось, что неплохо бы этот трансформатор использовать еще для чего-то, ибо само ЗУ будет использоваться от силы пару раз в год. В результате решил воткнуть туда еще и блок питания (БП), тем более, что в закромах валялась вот такая приблуда.

    Получилась такая схемка:
    Схема ЗУ-БП.JPG
    Нижняя часть схемы – ЗУ, верхняя – БП.
    В ЗУ использована также штучка XH-М601, которая отслеживает напряжение на аккумуляторе, и отключает трансформатор от сети при достижении этого напряжения заранее установленного верхнего предела. В моем случае – это 16,2 В. Также этот модуль подключает трансформатор, если напряжение упадет ниже заданного порога (настроил на 13,6 В). Кроме того, пока не подключишь АКБ в нужной полярности, этот модуль не запустит устройство.
    Резисторы R1 и R2 ограничивают ток заряда, переключателем S3 можно включить/выключить десульфатацию.

    Корпус для данной поделки был взят от какого-то UPS’а, малость доработан напильником. Вобщем, получилось как-то так:

    1. Вид справа.jpg
    Все детали расположил в три этажа. На верхнем видны резисторы R1, R2 (50 Вт) и R3 (100 Вт). Мощности с избытком, конечно, но что было под рукой.
    На втором этаже - вся схема. За черным радиатором - диод VD1. На первом этаже только трансформатор.

    2. Вид слева.jpg
    Это вид с другой стороны. Тут видна маленькая платка (торчком стоит) управления вентилятором. Скорость вентилятора зависит от температуры радиатора моста VDS1, на котором установлен датчик температуры. Такой режим работы вентилятора имеет место тогда, когда это устройство функционирует в режиме БП. Когда в режиме ЗУ – крутится с постоянной небольшой скоростью.

    3. Вид сверху.jpg
    Это сверху. На белом радиаторе виден датчик температуры.

    4. Вид сзади.jpg
    А здесь, сзади, расположен переключатель режимов S1 (ЗУ или БП). На передней панели для него места не нашлось; может, оно и к лучшему. Сейчас он в среднем положении – ничего не подключено.

    5. Вид спереди - подключен АКБ.jpg
    Тут устройство уже собрано и к нему подключен АКБ. На АКБ для интереса стоит высокоточный вольтметр, чтобы сравнивать показания с тем, что на панели. Зарядки пока нет, о чем говорит амперметр (на 5А), ибо вот тот переключатель режимом, что сзади, все еще в среднем положении.

    6. Вид спереди - начало зарядки.jpg
    А вот тут уже пошла зарядка. Ток – 2А, в пике, как я понимаю, около 6А. Десульфатация включена (переключатель S3 - справа с горяшим зеленым светодиодом), ток идет только через резистор R1, R2 закорочен (переключатель S2 слева).

    7. Вид спереди - конец зарядки.jpg
    Тут зарядка уже близится к концу. Видно, что ток малость упал, а вольтметр на панели достаточно точен.

    Между предпоследним и последним фото около 30 часов. Долгой зарядка оказалась, сцуко! Наверное, надо поиграться с номиналами резисторов R1 и R2 в следующий раз. Лучше бы, конечно, их штуки 3-4 через галетник вместо S2, но … пока не знаю.
    Вот и всё.
     
    Engineer, Bla©k, Woffka и ещё 1-му нравится это.
    Stop hovering to collapse... Click to collapse... Hover to expand... Нажмите, чтобы раскрыть...