КЕ-Джетроник.(JN)

Тема в разделе "80/90/100/200/А6 С4", создана пользователем IDX, 27 июн 2012.

  1. dima b

    dima b Живу я здесь

    22 мар 2011
    1.367
    а4 б8 1.8
    Здравствуйте! На А100 2,3 AAR всегда включена пусковая форсунка. Думал она управляется термовыключателем- здоровенным 3 штеккерным датчиком в верхнем патрубке сверу. Провода с него снял,ничего не изменилось.Подскажите пожалуйста! Может датчик не тот?
     
  2. prosto_alex

    prosto_alex Участник форума

    12 дек 2012
    238
    A6/С5 2.5TDI 00.г
    Спасибо, но я пока что плохо разбираюсь в этой машине)) как бензонасос запустить в принудительном я знаю, про лопату читал, но не знаю где она...и что нужно выдернуть из коллектора? Если не трудно можно поподробней :shuffle:
     
  3. IDX

    IDX Старожил

    12 сен 2008
    6.397
    А100\C4 2.3AAR+гбо
    Вот такой - JN
    А так выглядит мотор DZ
    Проверь работу ПФ.
    и проверь отсутствие подсосов. Может криво отрегулировал... с учетом подсосов.
     
  4. IDX

    IDX Старожил

    12 сен 2008
    6.397
    А100\C4 2.3AAR+гбо
    На ААR.
    Этот 3-х или 4-х клеммный к работе ПФ никаким боком.

    Нижний 2-х клеммный ДТОЖ, да. Он на ЭБУ впрыска (одной клеммой) и на ЭБУ зажигания -VEZ второй клеммой подает информацию о температуре ОЖ...а ЭБУ впрыска в зависимости от температуры управляет ПФ.


    А что значит "всегда включена"? Как определил?


    ps.
    Тут тема про мотор JN. и список датчиков JN.
     
  5. IDX

    IDX Старожил

    12 сен 2008
    6.397
    А100\C4 2.3AAR+гбо
    #405 IDX, 15 дек 2012
    Последнее редактирование: 15 дек 2012
    Где? фоту давай. Это на JN?
    вроде все просто ... схема подключения - в оглавлении РН04
    Простейший коммутатор...
     

    Вложения:

    • TSZ-H  bosh.jpg
      TSZ-H bosh.jpg
      Размер файла:
      68,8 КБ
      Просмотров:
      509
  6. dima b

    dima b Живу я здесь

    22 мар 2011
    1.367
    а4 б8 1.8
    #406 dima b, 16 дек 2012
    Последнее редактирование: 16 дек 2012
    Спасибо за ответ!
    Уже сам предположил такую возможность. Я неслучайно выбрал цитату сообщения владельца ААР.
    На пуск. форсунку обратил внимание по причине невозможности пуска теплого двигателя,отключил голубой штеккер от неё-запускается. На штеккере 12в вне зависимости от температуры двигателя. Предположил,что штеккер перепутали со штеккером регулятора хол. хода,был установлен черный,на котором написано маркером А80. На его штеккере напряжения не было.Обороты хх были около 1100.Без нажатия на газ мотор не заводился.
    Поставил старый,родной,алюминиевый. Заводится без газа,поднимает обороты до 3000,сбрасывает до 800,хх неровный. Снимаю разъём с ЭГРД-хх ровный.
    Пытался мерить ток ЭГРД мультиметром,не меряется. Лямбду заменил,работает адекватно,напряжение 0.1-0.9 в. СО около 1.5% на всех режимах.
    Пытался подключить VCDS-не видит ни одного блока,климата и автомата нет.
    Машина не моя,с удовольствием отправил бы к узким специалистам,но не знаю таковых.
    Кстати : умельцы приделали коммутатор и катушку от девятки.Может быть нарушили связь с датчиком температуры? Хотелось бы узнать мнение знатоков по сим вопросам,постигнуть в короткое время все аспекты не представляется возможным. Свой двигатель постигал года полтора.
     
  7. orion777

    orion777 Участник форума

    16 окт 2008
    322
    A6Qavant '96 2.5 TDi AEL
    Итак, отчитываюсь:
    вот вид разьёма
    http://www.audi-club.ru/forum/attachment.php?attachmentid=304918&stc=1&d=1355660461

    Номер ЭБУ
    0 280 800104 (105)
    811 906 264

    Я немного подправил схемку включения. Судя по вивиду, имеются следующие отличия на ауди:
    на AT (коробке автомат) имеем одноконтактный ЛЗ и земля на 22 пин ЭБУ
    на quattro 3х контактный KP и земля на 22 пин
    на моноприводе одноконтактный ЛЗ и земля на 9 пин.
    (вот интересно, почему на моноприводе 1 контакт ЛЗ? Там ЛЗ стоит ближе к коллектору?)
    Так вот у меня перемычка стоит в положении земля на 9 пин.

    Далее смотрим мною немного модифицированную схему:
    http://www.audi-club.ru/forum/attachment.php?attachmentid=304920&stc=1&d=1355660760

    Теперь предположения. Их два:
    - на АТ и кваке ЛЗ стоит дальше и потому постоянную времени обратной связи делают длинее что-бы ОС отрабатывала медленнее дабы бороться с перерегуляцией.
    - на кваке таким образом вводится поправка в ДТОЖ и ПНД рулит всегда, таким образом достигается 145Нм вместо 141Нм у монопривода (вычитал в мануале что на кваке на 4Нм крутящий момент почему-то больше).


    Благодарю, теперь и я обзавелся на всякий пожарный книгой Ходасевича. Правда, к сожалению не удалось найти даташит на MA7355.. а хотелось бы.

    Со схемой подключения всё ясно: наша схема и схема с блоком стабилизации ХХ по УОЗ описана в бошевском мануале.

    Но поскольку у нас механически обеспечивается коррекция и по оборотам и по разряжению в коллекторе, хотелось бы что то почерпнуть по механической части. А вот тут полный облом - ничего (кроме общей теории механических систем) найти не могу.
     

    Вложения:

    • Clipboard02.jpg
      Clipboard02.jpg
      Размер файла:
      192,7 КБ
      Просмотров:
      491
    • Clipboard01.jpg
      Clipboard01.jpg
      Размер файла:
      72,9 КБ
      Просмотров:
      988
  8. orion777

    orion777 Участник форума

    16 окт 2008
    322
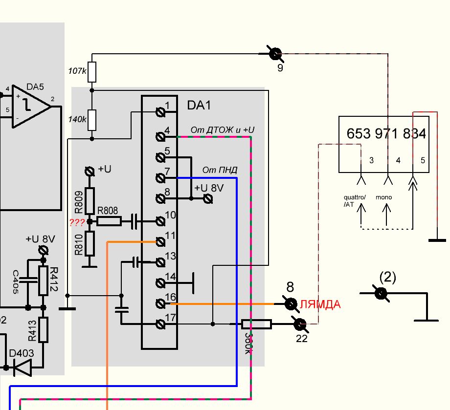
    A6Qavant '96 2.5 TDi AEL
    Кстати, мне вообще уже непонятна роль этой гибридной 0 273 002 (та керамическая плата с нанесенной на ней бескорпусной ИМС, по виду похожей на кристалл малюсенького МК; обозначенная у нас как DA1). Это такой у них ОУ что-ли? Тогда непонятно почему остальные мелкосхемы в обычных пластмассовых корпусах. Или это та самая, что ловит и высвечивает ЧЕК? Вот тогда вопрос: на какую лапу ЭБУ приходит контакт с лампы чека (знаю, мне рассказывали что на некоторых ауди с JN чек загорается).
     
  9. IDX

    IDX Старожил

    12 сен 2008
    6.397
    А100\C4 2.3AAR+гбо
    На ААR (КЕIII-Джетроник) так и должно быть. ПФ по одной клемме нулем управляется
    Вот смотри схемы. Было на форуме.
    Комп. не рулит на ААR. Манометр и мультиметр.:thumbup:

    И тебе сюда. там как раз по теме будет.
     
  10. IDX

    IDX Старожил

    12 сен 2008
    6.397
    А100\C4 2.3AAR+гбо
    #410 IDX, 17 дек 2012
    Последнее редактирование: 17 дек 2012
    Согласен. Так может быть.
    Сомнительно. Но может быть и так.
    модуль DА1 нигде не встречался развернутый (принципиальная схема). Но судя по всему это модуль обработки сигнала ЛЗ. Он же выдает опорное напряжение на ЛЗ = 0,5В. Там по идеи должен быть собран компаратор и интегратор. Почему БОШ так делал - не знаю. Может для экономии места на плате...
    че то сомнительно. Может это было моторы 3А...
    Но разве, что проверь что выходит на клемму №23 ЭБУ?... это с клеммы 12 гибридного модуля DA1. Я не знаю, что эта за цепочка.
    Думаю ты уже знаешь, что JN отличается от большинства (особенно карбюраторных) тем, что вакуум работает на оборот.т.е. когда ДЗ закрыты, то вакуума нет и УОЗ самый поздний. Когда начинаем открывать ДЗ, то вакуум становится сильнее и УОЗ рулится в раннею сторону. В некоторых книгах есть эти характеристики. Но тут особо регулировать нечего. Если механика не застоялась и пружинки не слетели и мембрана цела, то все в порядке обычно.
     
  11. orion777

    orion777 Участник форума

    16 окт 2008
    322
    A6Qavant '96 2.5 TDi AEL
    На 3А стоит мотроник, который не сбрасывает ошибки при глушении двигателя.
    А жетроник тоже бывает с самодиагностикой, правда он теряет ошибку после того как заглушишь.

    Если посмотреть на аналогию с маздами, то там чек выведен на панель только у американок, а у остальных есть лампа и есть выход с ЭБУ, но они не соединены.

    Ок, если удастся собрать обратно свой двиг, то опробую теорию..
    http://www.mazda-auto.ru/viewtopic.php?f=1&t=39289&p=638982
     
  12. orion777

    orion777 Участник форума

    16 окт 2008
    322
    A6Qavant '96 2.5 TDi AEL
    Нет, впервые такое слышу! Это где такое написано? И почему тогда УОЗ выставляем с отсоединённой вакуумной трубкой?
     
  13. IDX

    IDX Старожил

    12 сен 2008
    6.397
    А100\C4 2.3AAR+гбо
    #413 IDX, 17 дек 2012
    Последнее редактирование: 17 дек 2012
    Так это на ХХ - УОЗ с отсоед. трубкой =6гр. Это такая базовая настройка для JN.

    А принцип мы в ветке JN уже давно раскусили.Ты можешь проверить на машине и убедиться.
     
  14. dima b

    dima b Живу я здесь

    22 мар 2011
    1.367
    а4 б8 1.8
    Спасибо!
     
  15. SeHELLioN

    SeHELLioN Новичок

    5 дек 2012
    20
    80 1.8S
    Всем доброй ночи, прошу помощи.
    Имелась такая проблема:
    были низкие обороты холостого хода, где то порядка 500-600 (это при старте на холодную), после прогрева они поднимались до стабильных 800-1000(где-то между),
    но стоило заглушить на несколько минут и потом снова завести, как обороты снова падали, и чтобы они поднялись опять требовалось какое-то время
    также имел место небольшой расколбас, машина не троила, но создавалось такое ощущение что в одном из котлов смесь не всегда воспламенялась - поменял свечи, но проблема не решилась
    позже начали подступать холода и проблема с хх прогрева усугубилась, чтобы двигатель не заглох приходилось держать педаль газа, чтобы прогреть его
    ну и решив, что хватит это терпеть и так нельзя решил начать разбираться в чем же проблема
    первым делом снял черепаху(ее внутри промыл, просушил, металлическую сетку внутри тоже промыл и высушил), затем на всех патрубках заменил хомуты, все поджал, промыл дроссельные заслонки снаружи (сам дросельный узел открутить не смог за неимением на тот момент подходящего инструмента)
    также обнаружил кучу грязи, где находится лопатка расходомера, от которой она практически не поднималась, аккуратно всю грязь смыл с обеих сторон, был еще заменен воздушный фильтр
    клапан прогрева на холодную продувается (на горячую не проверял)
    после сборки, увидел высокие холостые не помню сколько там было, полностью закрыв дроссельную заслонку, скинул их до 1800
    на следующий день решил отрегулировать хх, но ниже 1400 опустить не удалось
    полез мерить напряжение на лямбде - в норме, отрегулировал СО по току эгрд, выставил в 10мА, (пришлось обогащать смесь), обороты немного повысились, но регулировкой заслонки и болта на обход воздуха вокруг заслонок опустил ХХ до 1600rpm - при попытке немного убавить подачу воздуха сразу глохнет
    опять заменил свечи, проверил все вв провода, заменил бегунок и крышку трамблера - субъективно стало лучше, легче пуск, увереннее обороты, но "расколбас" прежний еще остался
    да, при замене свечей выяснилось, что свеча в первом цилиндре "не работает"
    утром заводится не так уж и плохо, имхо(думал, что не заведусь вообще), сегодня было -17 - прогревочные обороты 1200-1400(завтра утром посмотрю точнее), как нагреется 1600
    раньше (до того как полез ко всем патрубкам и прочему) утром заводилась стабильно, держала 1000+/- об/мин несколько секунд и сбрасывала до 600(примерно и они плавали)

    Куда дальше копать? дтож отключал на прогретой - обороты повышаются, т.е. смесь обогащает, правда не измерял его сопротивление при этом и пробивает ли на массу
     
    Stop hovering to collapse... Click to collapse... Hover to expand... Нажмите, чтобы раскрыть...
  16. SeHELLioN

    SeHELLioN Новичок

    5 дек 2012
    20
    80 1.8S
    upd. не верно - сейчас проверял - при отключении дтож обороты падают до 1200+/-
    при прогреве обороты держит около 1200 и чуть выше
     
    Stop hovering to collapse... Click to collapse... Hover to expand... Нажмите, чтобы раскрыть...
  17. PENEK20091988

    PENEK20091988 Новичок

    1 окт 2012
    62
    А80/В3 1.8s JN 87г
    есть ли на такой машине винт для выпуска воздуха из системы охлаждения.в книге по обслуживанию и ремонту этот винт указан но у меня его нет может ли он еще где то стоять?
     
  18. IDX

    IDX Старожил

    12 сен 2008
    6.397
    А100\C4 2.3AAR+гбо
    #418 IDX, 19 дек 2012
    Последнее редактирование: 19 дек 2012
    И что? ...падают, ...держит? Как по таким признакам можно диагностику делать? И это на форуме! Не видя машину...экстрасенсы все в отпуске - это определенно!

    Читай устройство впрыска. Все необходимые ссылки на первой странице.
    - Надо для начала герметичность проверить
    - и ток ЭГРД померить. По методике - там же!
    - можно для уверенности сопротивление ДТОЖ и температуру сопоставить с графиком (замер между клеммами). ...
    - и померить сопротивление клемм на массу. Норма - бесконечность. (>300 кОм)
    проверить наличие нагрева на клапане прогрева и полноту его закрытия на горячем моторе.

    А дальше - по результатам этих замеров.

    Никогда я специально не выпускал воздух...он обычно при прогазовке сам весь выходит.
    это если система не забита...

    Успеха!
     
  19. SeHELLioN

    SeHELLioN Новичок

    5 дек 2012
    20
    80 1.8S
    проверял, неучтенного воздуха в системе нет

    10 мА, т.е. в норме

    порядка 370 кОм с обоих клемм на массу

    а вот тут уже не то что-то 1.2 кОм при температуре двигателя обнозначно выше 50 C, утром померю сопротивление на холодную
     
    Stop hovering to collapse... Click to collapse... Hover to expand... Нажмите, чтобы раскрыть...
  20. orion777

    orion777 Участник форума

    16 окт 2008
    322
    A6Qavant '96 2.5 TDi AEL
    тогда бы она не глохла при снижении оборотов. JN ездит под нагрузкой даже при 500об/мин в гору!
    У вас, товарысч, неучтёнка после ДЗ. Вполне возможно что по стаканам форсунок.