Статус темы:
Закрыта.

Расход масла на А-4 2.0

Тема в разделе "A4", создана пользователем Vdimka, 25 апр 2006.

  1. gosy97

    gosy97 Печенег

    2 май 2007
    4.642
    Москва
    S6/09, 320dx/15
    Ответ: Расход масла на А-4 2.0

    не надо меня упрекать, нигде не сказано, что было налито масла сколько надо, но и нигде не сказано, что его не было перелито. я исхожу из того, что написано. а написано, что уровень ниже Макс, т.е. меньше положенного.
    (более того, никто уже никогда не узнает сколько его было)

    пока Дизель не вернулся, я вам скажу как будет, проверите потом, сейчас он начнёт нажимать на газ, из куллера вылетит грязь, он начнёт работать. если грязи там было мало, то будет ремиссия - мотор перестанет расходовать масло, что даст новый повод идее замены БЦ... потом проблемы вернуться...
    если грязи много или Дизель будет ездить особым образом, что вероятно, то проблемы вернуться до 1 ТО.
     
  2. Wzlaboizer

    Wzlaboizer Новичок

    7 май 2008
    30
    B3 90 АКП JN, B7 05 J01 ALT
    Ответ: Расход масла на А-4 2.0

    догма - даже новые мс/кольца допускают расход масла.
    Как это проверить???

    +1
     
  3. Wzlaboizer

    Wzlaboizer Новичок

    7 май 2008
    30
    B3 90 АКП JN, B7 05 J01 ALT
    Ответ: Расход масла на А-4 2.0

    От воздуховода 06B 129 627 AB идет патрубок вниз между мотором и моторным щитом. Что за патрубок?
     
  4. Vet

    Vet Участник форума

    27 июл 2006
    403
    A4/B8FL 1.8 CJEB
    Ответ: Расход масла на А-4 2.0

    Так что вам мешает поменять куллер и исцилится?
     
    Stop hovering to collapse... Click to collapse... Hover to expand... Нажмите, чтобы раскрыть...
  5. gosy97

    gosy97 Печенег

    2 май 2007
    4.642
    Москва
    S6/09, 320dx/15
    Ответ: Расход масла на А-4 2.0

    Я тоже плотно общался с диллерами и весь этот бред про перевернутые кольца и даже больше - мол замки колец надо в разные стороны развернуть - я выслушал и пропустил через себя. Естественно я не побежал разворачивать замки в разные стороны - кольца ничем не зафиксированны и могут вращаться. И вот такой бред тиражировали работники диллеров не самого низшего техзвена.

    Было ещё - термостат клинит.

    Потом пошло веселее - ошибки в приброке, замена ГБЦ, БЦ.

    Что касается износа колец, я может что-то забыл, да на износ колец особо никто не жаловался - канавки разбиты, эллипсность там находили, но потом хором выяснили, что Ваг эллипсность на даёт, а даёт только износ, что не одно и тоже... Потом ещё кадры признали верхнее кольцо трупом, т.к. не знали, что оно стальное и зачем это надо...
    Т.е. насколько я знаю - кольца в допусках были...

    Ну вот такое "кино: война и немцы"...
     
  6. gosy97

    gosy97 Печенег

    2 май 2007
    4.642
    Москва
    S6/09, 320dx/15
    Ответ: Расход масла на А-4 2.0

    С этого и началось...

    Нельзя так исцелиться - можно только грязь убрав из мотора и залив масло, которое разрушается минимально из всех возможных, только тогда, если ЦПГ уже не померла, тогда да.

    Я спросил Дизеля, что ему не меняли, он пока не ответил, насколько понимаю - маслонасос, куллер и кронштейн. Вот ЕМУ если это заменить, использовать промывку и перейти на Мотюль - у него всё будет хорошо и очень долго. Только разве не это означает замену "двигателя в сборе", что давно известно, что помогает. Собсвенно, диллеры так и делали раньше, чего сейчас они бросились менять по отдельности - вопрос.
     
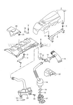
  7. Михо2-0

    Михо2-0 Участник форума

    16 ноя 2007
    285
    A4 8E ALT 2.0 09.2
    Ответ: Расход масла на А-4 2.0

    Да! кстати. Тоже хотел спросить.
    Это называется аппендикс:)
    Как и у человеческого аппендикса его предназначение до конца не изучено.
    Заканчивается он тупиком.

    Какие будут предположения?
     
  8. Ligal

    Ligal Живу я здесь

    18 авг 2007
    2.089
    А4 8Е 2.0 01г. - продана
    Ответ: Расход масла на А-4 2.0

    зря ты про элипсы... щас опять начнется :rolleyes:
     
  9. Vet

    Vet Участник форума

    27 июл 2006
    403
    A4/B8FL 1.8 CJEB
    Ответ: Расход масла на А-4 2.0

    :rofl:
    Поверте, я не хочу вас обидеть, но с чтением и пониманием тех документации у вас проблемы...:nod:
     
    Stop hovering to collapse... Click to collapse... Hover to expand... Нажмите, чтобы раскрыть...
  10. gosy97

    gosy97 Печенег

    2 май 2007
    4.642
    Москва
    S6/09, 320dx/15
    Ответ: Расход масла на А-4 2.0

    Простите, что я давлю всю инициативу %) но мне жалко вашего времени.

    Это резонатор Гольмгейца (не уверен в фамилии), который поставлен, чтобы снизить шумы (свист) впуска.

    Простите ради Бога :)
     
  11. Ligal

    Ligal Живу я здесь

    18 авг 2007
    2.089
    А4 8Е 2.0 01г. - продана
    Ответ: Расход масла на А-4 2.0

    под №14 на схеме?
     

    Вложения:

    • subimage.jpg
      subimage.jpg
      Размер файла:
      13,7 КБ
      Просмотров:
      169
  12. Михо2-0

    Михо2-0 Участник форума

    16 ноя 2007
    285
    A4 8E ALT 2.0 09.2
    Ответ: Расход масла на А-4 2.0


    :rofl: Прикол! О том, что это не изучено, я про себя писал.
    Просто, за всю тему, иаче как "Аппендикс" его не называли. Я не думал, что все оказывается в курсе, что это такое))))
     
  13. Wzlaboizer

    Wzlaboizer Новичок

    7 май 2008
    30
    B3 90 АКП JN, B7 05 J01 ALT
    Ответ: Расход масла на А-4 2.0

    в Exist'е 24
     
  14. Михо2-0

    Михо2-0 Участник форума

    16 ноя 2007
    285
    A4 8E ALT 2.0 09.2
  15. Ligal

    Ligal Живу я здесь

    18 авг 2007
    2.089
    А4 8Е 2.0 01г. - продана
    Ответ: Расход масла на А-4 2.0

    :shock:
     
  16. Ligal

    Ligal Живу я здесь

    18 авг 2007
    2.089
    А4 8Е 2.0 01г. - продана
  17. airmeno

    airmeno Участник форума

    9 окт 2007
    312
    уже не Ауди
    Ответ: Расход масла на А-4 2.0

    Скажите... а где грязь прячется? И каким образом оно влияет на расход масла? При замене того же кулера... из которого грязь должна исчезнуть.. получим ли мы долгожданный-положительный результат?
     
  18. gosy97

    gosy97 Печенег

    2 май 2007
    4.642
    Москва
    S6/09, 320dx/15
    #5858 gosy97, 28 окт 2008
    Последнее редактирование: 28 окт 2008
    Ответ: Расход масла на А-4 2.0

    Прячется везде, влияет на температуру масла, так как растворяется в масле и у масла растёт вязкость ниже того, с чем может работать куллер. В куллере масло течет "многими путями" и если в результате вязкости и охлаждения какие-то пути отказывают, масло просто течёт рядом, пока не нажать на газ, но долго, и потом этот процесс повторяется до бесконечности... а тем временем оно греется.
     
  19. airmeno

    airmeno Участник форума

    9 окт 2007
    312
    уже не Ауди
    Ответ: Расход масла на А-4 2.0

    Если мы имеем дело с грязью и жор начинается с первых тыщ км пробега, то мы незлечимы...
    Не совсем раскрыта тема грязи... как мне кажется... Тут нужны более конкретные процедуры для выяснения термодинамических процесов внутри ДВС... И нужно делать тогда все это практически на стенде... с построением графиков и зависимостей... Ибо без этого все это не имеет основы... ИМХО

    Еще один вопрос... Что за звук проточной воды при даче газа на стоящей машине... как-будто отрыли кран воды... в районе передней левой стороны водительского места...
     
  20. dvb07

    dvb07 Завсегдатай

    21 ноя 2007
    561
    А4 1.8т АЕВ 95г. мкпп
    Ответ: Расход масла на А-4 2.0

    бред какой-то