Статус темы:
Закрыта.

JN

Тема в разделе "80/90/100/200/А6 С4", создана пользователем Alexdenisov, 29 июн 2009.

  1. Hunter-SAR

    Hunter-SAR Участник форума

    17 ноя 2006
    143
    Audi 80/B3, 1,8 JN 87 г.
    Да это я понимаю, я не понимаю другого. Почему это явно выражается на 75-80 градусах , а потом пропадает. Раньше помогало просто выключение зажигание и тут же заводишься и нормально едет. Щас не всегда помогает, температуры другие.
     
  2. AlexxxCH

    AlexxxCH Завсегдатай

    1 фев 2007
    618
    Липецкая обл.
    была Audi 80 1.8JN; сейчас Audi 100/45, 92г, AAH 2,8, кватра, климат...
    #1182 AlexxxCH, 14 дек 2009
    Последнее редактирование: 14 дек 2009
    Ну я не электрик и сказать как сделан ДТОЖ внутри не могу! :bt: А почему явно так выражается - да потому что именно в этом диапазое температур ДТОЖ дает неправильные показания! Я же тебе написал, что у меня при проверке нерабочего ДТОЖ только в диапазоне 84-85 градуса был обрыв и все (как у ДТОЖ там внутри что накрылось не знаю)!!! - машинке газу а она наоборот как будто упирается, чуть приотпустил газ вроде подхватила и опять тормозит... секунд 10-50 и она полетела как будто ничего и не было!

    Думаешь могли и такое сделать :shock: была мысль... хотя наши все могут!
     
  3. Hunter-SAR

    Hunter-SAR Участник форума

    17 ноя 2006
    143
    Audi 80/B3, 1,8 JN 87 г.
    1. На корпус не звонится, с этим тоже нормально.
    2. В последний раз как раз делали проводку на датчик этот, на скрутках так вроде нормально сделано, все заизолировано.
    3. Лямбда подключена, на станции говорили что рабочая, сам лично не проверял.
    4. Мастер накрутил под старый датчик это точно.ВОт теперь вижу что еще мерить в первую очередь, спасибо, буду изучать и пробовать.
    Только с новым датчиком проблематично измерить она глохнет.
     
  4. AlexxxCH

    AlexxxCH Завсегдатай

    1 фев 2007
    618
    Липецкая обл.
    была Audi 80 1.8JN; сейчас Audi 100/45, 92г, AAH 2,8, кватра, климат...
    #1184 AlexxxCH, 14 дек 2009
    Последнее редактирование: 16 дек 2009
    А если подгазовывать? Или винт холостого хода подкрутить чтобы не давать заглохнуть? или все равно глохнет? а то регулировал бы если не глохла!
    Это как же надо было бы тогда смесь обеднить чтобы нормальна тачка работала на неисправном ДТОЖ?
     
  5. moklos

    moklos Участник форума

    16 сен 2009
    259
    Ауди-80, 88г.в., JN...
    давненько не был, ибо был занят машинкой, а именно её заводкой. Наступили очень неожиданно холода -31-35, и машинка вообще не хотела заводится... Грешил на аккум, но он оказался не при делах, т.к. при прикуривании от работающей машики-заводится не хочет( чих-пых, и молчит, свечи заливает..) . В общем, пока на трос не цепанули-не завелась.. Видимо с маслом не хорошо стало при таких морозах. Лил полусинтетику Шел Хелликс, но видимо нужно было синтетику.
    Посоветовали кинуть плитку под движок, но у меня там защита стоит, которую снимать не хочется.
    Собственно вопрос-что посоветуете лучше сделать???
     
  6. IDX

    IDX Старожил

    12 сен 2008
    6.397
    А100\C4 2.3AAR+гбо
    #1186 IDX, 20 дек 2009
    Последнее редактирование: 20 дек 2009
    Ну даа, при таких температурах самое жидкое масло надо...5W-20, 5W-30. Синтетика - это хорошо, но дорого...

    Не готовилься к зиме значит... :)

    Еще может провода от АКБ на стартер чуть прохудились.
    И бывало сам стартер тормозит (ротор о статор), если передняя втулка изношена.

    В обще, если с первого раза не заведется то надо паузу выдержать. АКБ так лучше, и при повторных частых попытках ПФ заливает много в целом. И когда свечи уже мокрые то искра тоже слабая становится и в конце совсем пропадает.

    Я бы пробовал масло сменить...

    Плитка под картер :shock:... эффект мал...ИМХО...тогда теплоизоляцию надо поверх плитки с низу... вот если бы ТЭН прямо в масленный картер вмонтировать...но это из разряда фантазии.
     
  7. Sturmanvs

    Sturmanvs Новичок

    22 окт 2009
    40
    Ауди 80 В3 1,8i, KE-jetronic
    Всем привет! Тож давно небыл. В Белоруссии тож морозы не слабые стоят, последнюю неделю от 18 до 25.
    Когда 25 грабусов было, срузу не завобилась, не хвотало мощности АКБ чтоб двигатель провернуть и еще 6,5-8 Амрер на топливный насос подать. Как ранее я писал, топливное реле при повороте стартера не хочет включаться на 2сек. и получается следующее, двигатель проворачивает, а давление не моежет подняться выше давления открытия форсунок, тем более что форсунки стоят новые, и открываются они при болешем давлении чем при старых.
    Но я ставил перемычку вместо реле, заводил машину на одну минуту, затем глушил и ставил реле на место, с перемычкай заводилось со 2го - 3го оборота, почти сразу без проблем, когда стало около -18, заводится без перемычки, правда было-бы не плохо если зимой реле срабатывало как нужно, завелась бы срузу без перемычек.
    Не могу пока найти такого реле, чтоб проверить в нем ли дело, еще есть подозрения на замок зажигания, его провода, может что с ними не то, хотя контактную групу менял чуть больше года назад, и в отличии от новой работает хорошо.
    Или не плохо было найти вполне понятную и самое главное правильную электр. схему, где можно было бы полностью проследить, где, как, чего и откуда подается. Если есть у кого, что ценное, что может помочь, ответьте.
    Говорят глабальное потепление, и где оно? Скорее бы потеплело!!!
     
  8. lmv

    lmv Завсегдатай

    16 июл 2008
    794
    Audi 80, B3, 1990 г.в., JN, mpsz 8.1
    при -22 заводился без бубнов.... Все же пусковая должна залить бенз и она зальет при любом давлении, а уж потом основные вступят.
     
  9. DDC

    DDC Участник форума

    24 авг 2009
    298
    Калужская обл.
    AUDI A6 C5
    А я тут хапнул гемора в субботу, полдня меня курили..
     
  10. IDX

    IDX Старожил

    12 сен 2008
    6.397
    А100\C4 2.3AAR+гбо
    #1190 IDX, 21 дек 2009
    Последнее редактирование: 21 дек 2009
    Доброе время суток!
    У нас морозы по меньше - с утра до минус 14 видел на дисплее в авто... а сегодня потепление... около -3...

    Я всегда перед тем как заводить сцепление выжимаю...таким образом стартеру не надо коробку крутить.

    DDC Как с ЭБУ дела, отошел глюк?
    Удачи!
     
  11. maxx_18

    maxx_18 Живу я здесь

    18 июл 2009
    1.233
    Кировская обл.
    Q38U
    Мда, не заводится - плохо, а заведется бывает уж и не рад, что завелась. Было у нас тут недавно одним прекрасным утром -37 (moklos в курсе наверно), у людей тосол замерзал. Завел свою с такой-то помощью, глядь - а под машиной маслице темнеет. Оказалось выдавило резинку масляного фильтра. Поменял - все нормально стало (тьфу, тьфу, тьфу), вроде как без последствий. Я что хочу сказать - может ну его в такие морозы машинку мучать, даже если аккумулятор хороший и заводится в мороз с полтычка - ну не приспособлены машины для такой температуры все равно. Тосол при -40 замерзает (обычный, который А40), масло тоже при - 40 больше на желе похоже, чем на жидкость, подвеска тоже стомая, да и резина в подвеске (сайлентблоки там всякие) при такой температуре уже далеко не эластичная. Езда в такой мороз убивает не только двигатель, но и все остальные части машины. Даешь глобальное потепление! С наступающим всех!:drunk2:
     
  12. elis1980

    elis1980 Участник форума

    5 июн 2008
    290
    a80,b4,abk,1994.
    У меня тоже заводилась на прошлой неделе в -30 с пол пинка,результат выдавило сальник коленвала,масло только поменял 10-40,знал бы залил синтетики,съэкономил на масле попал на 3500р замена сальника.
     
  13. DDC

    DDC Участник форума

    24 авг 2009
    298
    Калужская обл.
    AUDI A6 C5
    DDC Как с ЭБУ дела, отошел глюк?
    Удачи![/quote]
    Мне знакомый дозатор накрутил, езжу пока так. Летом вопрос буду поднимать с эбу.. :rock:Она оказывается и так ездить может..
     
  14. Alexdenisov

    Alexdenisov Участник форума

    19 окт 2007
    102
    Audi 80 1.8 JN 89г.
    Вапще как бы в наши авто тосол лить не рекомендуют помпа долго на нем неходит надо лить антифриз он боле текчей (не мой совет такая рекомендация)
     
  15. Alexdenisov

    Alexdenisov Участник форума

    19 окт 2007
    102
    Audi 80 1.8 JN 89г.
    Сам лью масло ЗИГ залит антифриз(зеленый) в холода (тоже было -37) проблем с заводом не каких.
    Вот щас у нас потеплело -9 всего,заметил что акумм у мня дохлый до нельзи т.е. пока приберался в гораже играла магнитола примерно через час здох акамулятор машину затолкал его на заряд, сутки простоял на зарядке, начел заводить три раза стартаром опять сдох проверять электролит он черный как ночь(все пиз...ц) еще погонял зарядом, поставил завелась с 1 раза,патом заехал в магазин взял нагрузочную вилку на пробу ,дохнет сразу.

    Так вот я тут падумал может быть такое что у меня из за него бензонасосы горят?мож не хвот какой при самой езде, т.е когда на яме мерял напряжение на насосе оно 11.5В а при езде его не хвотает или х.з
     
  16. IDX

    IDX Старожил

    12 сен 2008
    6.397
    А100\C4 2.3AAR+гбо
    Я всю жижнь думал что тосол и есть антифриз...а то что на таре написано - это лишь название производителя, и цвет на любителя...
    и мин температура зависит от концентрации этиленгликоля только.

    Может какие новые продукты появились...и как они к нашим авто относятся...
    Поделитесь информацией (ссылками), кто знает...



    Так сколько БН-ов у тебя сгорело?
    И как сгорели? Обмотка мотора черная или как??

    ИМХО изза старости АКБ это не должно быть. 11,5В - вполне хватает для работы.

    Другие Эл. потребители не страдают? (лампы, вентиляторы, электроника...)
     
  17. moklos

    moklos Участник форума

    16 сен 2009
    259
    Ауди-80, 88г.в., JN...
    Что касается масла-всё понятно, нужно менять(пока тепло). Тосол залит, но он не замерзал даже при -35-видимо нормальный попался.
    Тут еще один глюк в последнее время напрягать начинает: машинка греется, температура 90-обороты в норме, т.е. 850-900, но когда ездиешь и стоишь на перекрёстках, накатом пускаешь-обороты держаться в районе 1200 и ниже не опускаются(разве что до 1100)!!! Если заглушить, и через какое-то время завести, то обороты снова в норме. Я понимаю, что остаётся топливо на стенках коллектора(несгоревшее)-но раньше обороты висели очень мало, а потом снова в норме были. А сейчас нехотят опускаться и всё тут! Неужели пора ЛЗ менять? Или будут еще какие соображения?
    С наступающим Новым Годом-Аудиводы!!!
     
  18. IDX

    IDX Старожил

    12 сен 2008
    6.397
    А100\C4 2.3AAR+гбо
    Ну не думаю, что ЛЗ так погибает...Что с током ЭГРД при этом?

    Зависание оборотов на JN...
    Вариантов не так много:
    - где то подсос воздуха (ДЗ не закрывается, трос заедает, клапаны доп воздуха глючат...)
    - УОЗ меняется в сторону опережения, например, изза плохой работы вакуумного регулятора, или центробежного...может заедает, или вакуумная трубка или мембрана прохудилась...

    С наступающим 2010 !!!
     
  19. Sturmanvs

    Sturmanvs Новичок

    22 окт 2009
    40
    Ауди 80 В3 1,8i, KE-jetronic
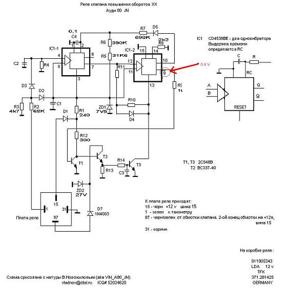
    Всем добрый день, вечер ...... ! Я все не могу добиться толку с реле бензонасоса, которое должно включаться при включении зажигания на 2-3 сек. У меня включается только когда стартер крутит двигатель. В общем разобрал я его, нашел был вроде один плахой контакт, подпоял, но все как и прежде пока. Я вот нарисовал схему своего реле, все элементы подписать не смог, т.к. многие из них невидны пока не выпаяешь с платы, возможно что-то неправильно нарисовал, но в целом думаю почти нормально, только вот может немного не так транзистор нарисован, не нашел в нете p-n-p или n-p-n.
    В общем вылаживаю схему реле "443 907 385C", и документацию к 16-ти выводной микросхеме MC14538BCP, может кто разбирается подскажет почему отсутствует включение реле на несколько сек. при включении зажинания.

    Коротко о приходящих сигналах на 5 контактов реле:
    30 контакт - +12В постоянно
    15 контакт - +12В зажигание (на реле приходит, а дальше кто его знает)
    31 контакт - масса
    87 контакт - управляющая цепь бензонасоса (через предохр)
    1 контакт - коммутатор/катушка зажигания (зеленый провод) видимо используется для включения/выключения бензонасоса а именно, если движок вращается, то бензонасос работает, если нет, то выкл.
     

    Вложения:

  20. IDX

    IDX Старожил

    12 сен 2008
    6.397
    А100\C4 2.3AAR+гбо
    #1200 IDX, 25 дек 2009
    Последнее редактирование: 25 дек 2009
    Пытался понять ее работу... не получается. Похоже есть ошибки .
    Вот смотри- я перерисовал твою схему, и сразу видно, что нелогичные связи есть. Я их (?) отметил.

    По пдф-ке №1, 15, 8 должны на минусе быть, т.е. быть связаны с 31...
    №2 и №14 зто времязадающие входы - на них Rx, Cx подключается а не +12В...
    №6 и №10 это два выхода - они не должны быть накоротко ИМХО
    №12 на +12В сидит №11 не подключен...
    №9 на минусе...
    Эмитер транзистора (npn) скорее всего на минусе...

    Посмотри на реле- номера выводов микросхемы правильно написаны? Кажись нет...
    Можешь фотку платы реле выложить (с обеих сторон)...?


    Схема, кстати очень похожа на ту, которая управляет реле ДОП воздуха JN. И микросхема такая же...
     

    Вложения: